-
drago_1
- Мнения: 120
- Регистриран на: 18 Юни 2007 23:23
- Местоположение: София, Надежда
Мнение
от drago_1 » 13 Ное 2009 13:58
Здравейте колеги искам да намеря Модул за забавено изключване на осветлението в автомобила дали ще може да се свали плафон от друг модел на тойота и да се насади в моята корола? някой правил ли е нещо подобно?
Благодаря!
drago_1
-
quiksilver
- Мнения: 53
- Регистриран на: 24 Ное 2008 15:57
- Местоположение: Sofia
- Автомобил: RAV4 Hybrid 4x4, Prius XW30
Мнение
от quiksilver » 13 Ное 2009 16:20
Май скоро си се возил на френски автомобил
И аз съм го мислил това. Във форума на митсубиши май имаше такава тема... ще проверя!
"Кеф цена няма"
quiksilver
-
Petar
- Мнения: 2029
- Регистриран на: 16 Юни 2007 21:20
- Местоположение: Велико Търново
Мнение
от Petar » 13 Ное 2009 16:34
Avensisa ima takyv modul za zabaveno osvetlenie
Petar
-
zi_zi_top
- Мнения: 4236
- Регистриран на: 09 Май 2008 22:57
- Местоположение: София
- Автомобил: CorollaCcross MyT 2023
- Благодарил/а: 2 пъти
- Получена благодарност: 35 пъти
Мнение
от zi_zi_top » 13 Ное 2009 16:48
В моята Корола също си го има. Каква ти е Королата, година, модел и ниво на оборудване?
Известната мъдрост учи да се избягва даването храна на троловете и да се устоява на изкушението да им се отговаря.
Войнстващата простащина е последната защитна линия на всяко неаргументирано становище, но тя не го прави по-аргументирано!
zi_zi_top
-
drago_1
- Мнения: 120
- Регистриран на: 18 Юни 2007 23:23
- Местоположение: София, Надежда
Мнение
от drago_1 » 13 Ное 2009 21:30
e11 2002г.
drago_1
-
marcov_bg
- Мнения: 28
- Регистриран на: 25 Юни 2009 22:58
- Местоположение: burgas
Мнение
от marcov_bg » 13 Ное 2009 21:30
plavno ili sas zakasnenie iskash
TOYOTA PICNIC 2.2D

marcov_bg
-
kolio_spawn
- Мнения: 64
- Регистриран на: 28 Фев 2008 22:51
Мнение
от kolio_spawn » 14 Ное 2009 22:36
Това е мн готино.
Баща ми кара мерцедес и плафона се изключва плавно.Много ще се радвам и моя да гасне по същия начин.Предполагам някво задържащо кондензаторче или нещо от сорта е неопходимо,но нека по-начетените дадат мнение.
biggrin.gif biggrin.gif biggrin.gif
Today,Tomorrow,TOYOTA
kolio_spawn
-
xtreme
- Мнения: 308
- Регистриран на: 27 Май 2008 12:41
- Местоположение: София
Мнение
от xtreme » 14 Ное 2009 22:54
На мойта германеца преди мен е правил някакви такива тарикатни. Като отварях да си сменям задните колконки забелязах ,че има някаква кутийка с кабелче точно до прага на врата зад кората. Незнам какво има в кутийката, но е вързано към бутончето на вратата, което се натиска като затвориш за да угасне плафона,и резултата е точно това ,което казвате.
xtreme
-
drago_1
- Мнения: 120
- Регистриран на: 18 Юни 2007 23:23
- Местоположение: София, Надежда
Мнение
от drago_1 » 15 Ное 2009 23:14
след датваряне на вратата да свети примерно 5-6 секунди докато вкараш контактния ключа и след това да се загаси плавно. чудя се дали ако намеря този модул от друга кола ще стане?....
drago_1
-
mafiota
- Мнения: 618
- Регистриран на: 07 Авг 2009 22:42
- Местоположение: Бяла
Мнение
от mafiota » 15 Ное 2009 23:40
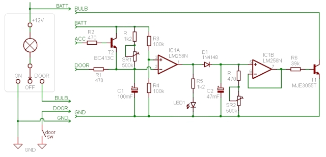
Колега ето ти схема която реализира това.
-
Прикачени файлове
-

- dome_light_sw-1.jpg (19.2 KiB) Преглеждано 5747 пъти
-

- dome_light_dimmer-2.jpg (58.15 KiB) Преглеждано 5747 пъти
mafiota
-
doktorross
- Мнения: 65
- Регистриран на: 27 Юни 2008 14:03
- Местоположение: Велико Търново
Мнение
от doktorross » 16 Ное 2009 06:40
mafiota написа:Колега ето ти схема която реализира това.
Все ми е на ума,че сега ще се захване да запоява операционни усилватели и транзистори...Човека търси готов модул!Той ако разбира от електроника сам щеше да си намери схемата...

Toyota corolla ke70 te72 liftback'79
doktorross
-
sepia3
- Мнения: 185
- Регистриран на: 30 Юни 2009 11:10
- Местоположение: Стара Загора
Мнение
от sepia3 » 16 Ное 2009 08:46
Савет от мене, преди имах VW Jetta, отиди до някоя морга и вземи вапростното модолче за плафона.Разпитай пичовете да ти го намерят да не се ровиш из боклуците, даже ако искаш предварително се разрови из VW форума и виж дали има някаква тема там да го видиш как изглежда да не те метнат нещо и си го сваржи...
Celica st202/GT t20
Не карам бързо, просто летя ниско до земята...

sepia3
-
marcov_bg
- Мнения: 28
- Регистриран на: 25 Юни 2009 22:58
- Местоположение: burgas
Мнение
от marcov_bg » 16 Ное 2009 10:24
moje ot ford mondeo da vzemesh .ima gotov modul izglejda kato rele jalto e na cvyat
TOYOTA PICNIC 2.2D

marcov_bg
-
sepia3
- Мнения: 185
- Регистриран на: 30 Юни 2009 11:10
- Местоположение: Стара Загора
Мнение
от sepia3 » 16 Ное 2009 22:03
от доста коли можеш да намериш, браво че пусна темата да подсетиш какво да правя през свободното време biggrin.gif

Celica st202/GT t20
Не карам бързо, просто летя ниско до земята...

sepia3
-
drago_1
- Мнения: 120
- Регистриран на: 18 Юни 2007 23:23
- Местоположение: София, Надежда
Мнение
от drago_1 » 16 Ное 2009 23:34
всяка седмица пътувам до Стара Загора като го направиш ще покажеш как е станало....

drago_1
Кой е на линия
Потребители разглеждащи този форум: Bing [Bot] и 7 госта