Страница 1 от 1
охлаждане toyota corolla
Публикувано на: 05 Май 2017 16:20
от gorskiq83
Здравейте,пиша Ви поради следния проблем . Днес сутринта при студен двигател при подаване на контакт директно се включи перката за охлаждане и работи постоянно независимо от температурата на двигателя и така през целият ден независимо дали е топла или студена още като подам контакт перката се включва. Колата е тойота корола 1.4 86к .с.1998г. две врати.Благодаря Ви предварително за мненията.
охлаждане toyota corolla
Публикувано на: 05 Май 2017 20:06
от nikdel
охлаждане toyota corolla
Публикувано на: 06 Май 2017 08:45
от max-2
Когато се развали датчика, който включва вентилатора се получава така. Направено е с цел да не прегрее двг поради липса на вентилатор.
охлаждане toyota corolla
Публикувано на: 06 Май 2017 20:52
от gorskiq83
Благодаря Ви.А къде да търся датчика? Предполагам че е различен от този за температурата на двигателя (поне при някои от другите коли които съм имал са били два различни)?
охлаждане toyota corolla
Публикувано на: 07 Май 2017 07:30
от max-2
Нямам представа, не се е налагало да го сменям.
охлаждане toyota corolla
Публикувано на: 09 Май 2017 21:54
от Vokil
Датчика се намира на термостатното тяло над скоростната кутия , там откъдето излиза горния маркуч за радиатора , датчика е с мръсно бяла пластмаса и само един кабел с почти кръгла букса

охлаждане toyota corolla
Публикувано на: 12 Май 2017 16:30
от gorskiq83
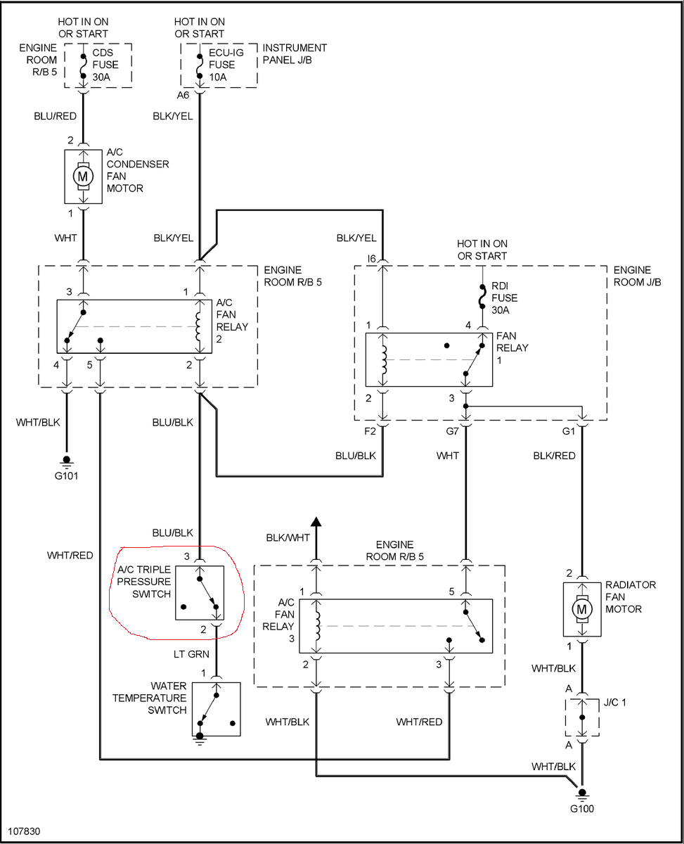
Здравейте след като проверих релето и датчика, и се оказаха здрави стигнах до оградения с червено на схемата превключвател.Можете ли да ми помогнете за какво служи този превключвател и къде се намира.

- pic-5440960322295054363-1600x1200.png (177.85 KiB) Преглеждано 2587 пъти
охлаждане toyota corolla
Публикувано на: 12 Май 2017 17:31
от Toyota Fan Forever
Здравейте!
Точно това заграденото е един датчик, приличащ външно на такъв като този за налягане на маслото само че е навит в тяло, свързано с тръбире с фреон на климатика.
охлаждане toyota corolla
Публикувано на: 12 Май 2017 20:52
от gorskiq83
А според Вас проблема дали не е в намалено налягане на фреона и от там този датчик да прекъсва веригата на масата от термодатчика?
А дали можете да ме опътите къде да го търся.
БЛАГОДАРЯ!