Страница 1 от 1
2.0 D-4D 116hp обороти на празен ход Rav 4
Публикувано на: 11 Яну 2024 13:09
от mimojef
Колеги, споделете какви обороти ви държат тези двигатели сега в студените дни?
И до колко градуса трябва да загряват?
В ауто датата гледам, че термостата трябва да отвори на 82 градуса респективо нормална работна температура 80.
Вчера я карах моята при -2 градуса трябваше да измина 20км за да вдигне 79 макс.
При 77-79 градуса на антифриза оборотите на празен ход са 1000.
Предната ми Равка беше с климатик и като мръдна врътката за клапата на топлия въздух (да не е до крайл) оборототе си падаха на 800.
Тази е с климаъроник и не знам как да проседирам. Като натисна OFF нищо не се случва.
Знам,че като е студен мотора оборотите са високи докато позагрее, но аз моята не можах да я вдигна над 79.
Да не би да иска още да загрява за да ги смъкне? Да сменям термостат?
Някакви идеи?
2.0 D-4D 116hp обороти на празен ход Rav 4
Публикувано на: 11 Яну 2024 14:04
от mapamop
Виж си антифриза да не е много концентриран.
Лятото по ред причини докарах антифриза до -18 градуса и не намерих време да го източа, промия системата и да налея новия. Та източих от радиатора и разширителния съд 3 литра от текущата боза, и налях 3 литра концентрат.
Това ми докара точка на замръзване на антифриза над -45 градуса, че скалата на китайската играчка е до -45.
В последните дни бензинката от КАТ до битака и обратно без да я гася едва стигаше до средата на скалата на температурата, а преди да разредя антифриза който си беше до -35 мотора се постопляше още горе над високите блокове "Космонавти", по бул. "България".
Тая сутрин източих от разширителния съд 400 грама антифриз и долях почти литър дестилирана вода, и преди малко вече имаше парно и стоплен двигател по същия маршрут.
* при пуснат климатик/климатроник е нормално да държи 1000-1100 оборота. 650-750 да бяха "по книга" без консуматори, фаровете мисля да ти вдигат оборотите до 750-800. НА СТОПЛЕН МОТОР.
2.0 D-4D 116hp обороти на празен ход Rav 4
Публикувано на: 11 Яну 2024 14:35
от mimojef
Гася климатика и не мърдат оборотите. Седят си на 1000
Фаровете не мога да ги гася. Палят при старт на двигателя.
Аз не знам Японска кола от тази година да има DRL ама тази е така. Явно предният собственик е модифицирал нещо.
Ще проверя антифриза.
2.0 D-4D 116hp обороти на празен ход Rav 4
Публикувано на: 11 Яну 2024 14:51
от mapamop
mimojef написа: ↑11 Яну 2024 14:35
Аз не знам Японска кола от тази година да има DRL ама тази е така. Явно предният собственик е модифицирал нещо.
Зависи за кой пазар е правена. Датската ми бройка сглобена 12.2005 има фабричен DRL. Реализиран е през интеграционното реле със номер:
82730-05050 - 82730 - BLOCK ASSY, INSTRUMENT PANEL JUNCTION,
DAYTIME RUNNING LIGHT SYSTEM-WITH
82730-05040 - 82730 - BLOCK ASSY, INSTRUMENT PANEL JUNCTION - без дневни.
Това са номерата за Авенсис, предполагам схемата ще е подобна и за RAV4. Не казвам че колата не е претърпяла и ТНТМ, но това че по-голямата маса от бройките нямат, не означава че изобщо нямат. Има и Avensis T22 (1997 до 2003), на който пък е със допълнително реле по спомен реализиран DRL-a. И е още по-дърт от "жибката" ти.
Ефекта е че при мен на бензинката празния ход, никога не слиза под 750-800 оборота. Ако изскубна релетата или предпазителите на фаровете да изгаснат и слиза на 650-700.
2.0 D-4D 116hp обороти на празен ход Rav 4
Публикувано на: 11 Яну 2024 15:02
от mapamop
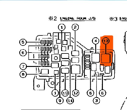
Виж зад левия фар във таблото с предпазителите и релетата дали има реле на позиция 13 от картинката:
По каталог за твоята рама ми излиза на позиция 13: 82642А - 90987-02025 - RELAY, RUNNING LIGHT
Може да пробваш да го махнеш и да видиш дали ще спрат да се светват сами късите светлини, или ще загубиш фаровете, или нищо видно няма да стане.

- Screenshot 2024-01-11 145956.jpg (45.83 KiB) Преглеждано 6657 пъти
2.0 D-4D 116hp обороти на празен ход Rav 4
Публикувано на: 11 Яну 2024 16:22
от mimojef
Нямам реле на позиция 13. По скоро се чува цъкання някъде по волана като палят фаровете.
Евала на предишния собственик, че го е направил. Харесва ми.
Относно антифриза. Замерих го оказа се, че е над (под) -50. Не знам колко точно е бил щото скалата на рефрактометъра е до -50. Налях му 1.5 литра вода и закова на -36. Мисля да го оставя така.
Относно загряването. На +1 външна според таблото на колата на празен ход и изключен климатроник загря сравнително бързо. Термостата отвори точно на 82 градуса спoред Torque и си държи градуси около 80-81. Като пусна климатика вентилатора започва да я охлажда и пада леко.
Относно оборотите. Ако темп. Е достигнала 80 оборотите падат на 850 и не се влияят от заданието на климатика. Ако двигателя е по хладен, оборотите са 1000 ако има да догонва градуси в купето. Дори с изключване на климатика от OFF пак си остаеат високи което е тъпо според мен.
Единственият начин да смъкнеш оборотите при що годе загрял двигател е да смъкваш градусите на климатика докато заданието се изравни с температурата на купето.
2.0 D-4D 116hp обороти на празен ход Rav 4
Публикувано на: 11 Яну 2024 16:34
от mapamop
Какво те притесняват тия 1000 оборота, че не хващам идеята?
При включени фарове от лоста, или някой емулатор двигателя получава товар от динамо/алтернатор и вдига оборотите, за да намогне на товара.
Имам чувството че търсиш проблем, какъвто нямаш....
2.0 D-4D 116hp обороти на празен ход Rav 4
Публикувано на: 11 Яну 2024 17:13
от mimojef
Не търся проблем.
Просто разучавам колата.
2.0 D-4D 116hp обороти на празен ход Rav 4
Публикувано на: 11 Яну 2024 19:08
от ico1
Колега ако това е RAV втора генерация(моята беше 2005 вейса) има бутон за тази опция.При включен бутон на място държи по високи обороти за да се стопли по бързо.Ако не искаш може да изключиш опцията.Само при RAV а е с бутон на версо и др е автоматично.Намери си инструкцията и виж кой е бутона ,че вече съм забравил.
2.0 D-4D 116hp обороти на празен ход Rav 4
Публикувано на: 11 Яну 2024 19:28
от mimojef
Бутона го знам. IDLE UP.
С него скачат от 1000 на 1200
Благодаря за отговорите. Всичко е точно. Изясни ми се вече принципа на работа.
Ще има още малко въпроси дока то ми се изясни всичко за колата и след това само впечатления.
